Based in Italy · 2026
All writing
2 min read

Decision making

We take a lot of decisions each day. I think it is really worth studying how to take better decisions. In the next sections, you will find my strategy and a lot of useful Mental models that you can…

  • decision-making
  • mental-models
  • mindset

Intro

We take a lot of decisions each day. I think it is really worth studying how to take better decisions. In the next sections, you will find my strategy and a lot of useful Mental models that you can use

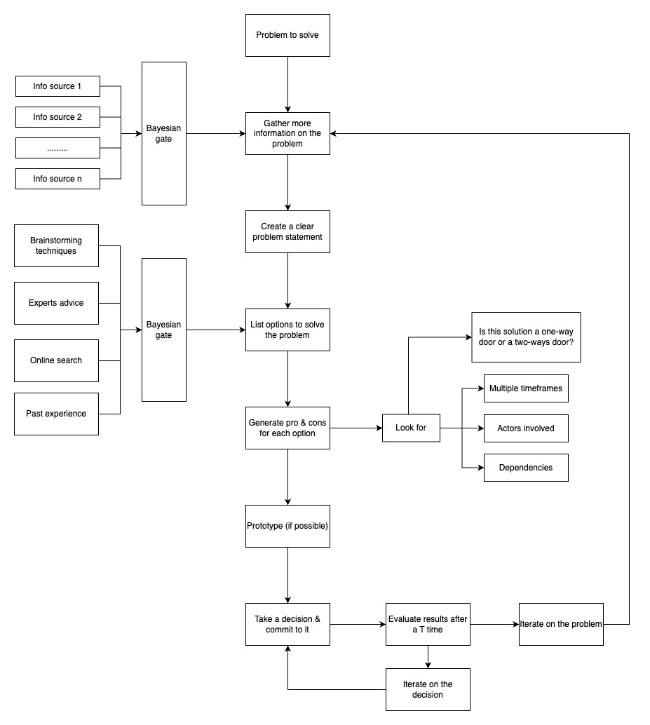
My decision-making strategy

  1. Define carefully the problem you’re going to solve.
    1. Challenge the problem itself (understand if it is the right problem!)
    2. Define urgency and priority (Eisenhower matrix)
  2. List the possible options
    1. Brainstorming
    2. Search for other inputs online
    3. Search for advice from experts
  3. List Pros and Cons
    1. Check for different timeframes
    2. Be as data-driven as possible
  4. Query your values and your desires
    1. If you can, prototype (Design your Life book)
  5. Take a decision
  6. Commit to it
    1. Don’t look back (at least for a while)
  7. Evaluate after T time
  8. Iterate over your decision

You can find a diagram of my process here:

Decision Making process.jpg

Mental models

In addition, you can choose to apply a lot of different tools.

Never Tried so far but they seem interesting